Yk 4 279 Melanoma
Inhibition Of The Oncogenic Fusion Protein Ews Fli1 Causes G2 M Cell Cycle Arrest And Enhanced Vincristine Sensitivity In Ewing S Sarcoma Science Signaling
Inhibition Of The Oncogenic Fusion Protein Ews Fli1 Causes G2 M Cell Cycle Arrest And Enhanced Vincristine Sensitivity In Ewing S Sarcoma Science Signaling
Researchers Identify Promising Therapeutic Agent Against Melanoma
The Small Molecule Inhibitor Yk 4 279 Disrupts Mitotic Progression Of Neuroblastoma Cells Overcomes Drug Resistance And Synergizes With Inhibitors Of Mitosis Sciencedirect
Subcutaneous Growth Of The Indicated 11 Human Melanoma Cell Models In Download Scientific Diagram
Genomic Alterations Allow Prediction Of Local Growth Aggressiveness Of Download Scientific Diagram
Hu S, Parmet Y, Allen G, et al Disparity in melanoma a trend analysis of melanoma incidence and stage at diagnosis among whites, Hispanics, and blacks in Florida Arch Dermatol 09;145(12.
Yk 4 279 melanoma. Progression through mitosis Notably, YK4279 does not affect microtubule acetylation, unlike the conventional mitotic poisons paclitaxel and vincristine Consistent with this, we demonstrate that YK4279 overcomes vincristineinduced resistance in two neuroblastoma cellline models Furthermore, combinations of. A new study from Boston University School of Medicine (BUSM) has discovered that a drug (YK4279) that was previously created to target one specific type of protein has much broader use against a family of proteins that act to promote melanoma. YK4279 is a small molecule inhibitor of ETV1 that plays an important role in the progression of prostate cancer The aim of this study was to evaluate the hypothesis that the combination of docetaxel and YK4279 will have a synergistic effect on inhibiting growth and accelerating apoptosis in human prostate cancer cells.
YK4279 is a small molecule that binds to EWSFLI1 and blocks its interaction with DHX9, resulting in growth arrest and apoptosis in ES cells (9) This disruption of protein interaction rather than inhibition of a relatively ubiquitous enzyme is believed to provide relative specificity for cancer cells. A new study from Boston University School of Medicine (BUSM) has discovered that a drug (YK4279) that was previously created to target one specific type of protein has much broader use against a. YK4279 is a small molecule inhibitor of ETV1 that plays an important role in the progression of prostate cancer The aim of this study was to evaluate the hypothesis that the combination of docetaxel and YK4279 will have a synergistic effect on inhibiting growth and accelerating apoptosis in human prostate cancer cells.
YK4279 is a potent inhibitor of ETV1 and inhibits both the primary tumor growth and metastasis of fusion positive prostate cancer xenografts YK4279 inhibits Ewing's sarcoma family tumor (ESFT) cell growth YK4279 induces apoptosis. A new study from Boston University School of Medicine (BUSM) has discovered that a drug (YK4279) that was previously created to target one specific type of protein has much broader use against a family of proteins that act to promote melanoma. YK4279 treatment resulted in decreased growth of the primary tumor only in LNCaPlucM6 cohort When primary tumors were grown to comparable sizes, YK4279 inhibited tumor metastasis to the lungs Expression of ETV1 target genes MMP7, FKBP10 and GLYATL2 were reduced in YK4279 treated animals.
YK4279 demonstrates enantiospecific cellular effects in EWSFLI1 containing cellsAfter determining that (S)YK4279 is able to block both the interaction between EWSFLI1 and RHA as well as reduce EWSFLI1 function while (R)YK4279 does not, we tested the small molecules for cytotoxicity in a panel of ESFT cell lines compared to cell lines that lack ets rearrangements. A new study from Boston University School of Medicine (BUSM) has discovered that a drug (YK4279) that was previously created to target one specific type of protein has much broader use against a. YK4279 is a small molecule that binds to EWSFLI1 and blocks its interaction with DHX9, resulting in growth arrest and apoptosis in ES cells (9) This disruption of protein interaction rather than inhibition of a relatively ubiquitous enzyme is believed to provide relative specificity for cancer cells.
A new study from Boston University School of Medicine (BUSM) has discovered that a drug (YK4279) that was previously created to target one specific type of protein has much broader use against a family of proteins that act to promote melanoma. Methods and findings We recently reported the development of YK4279, a small molecule inhibitor of EWSFLI1 oncoprotein in Ewing's Sarcoma Since ERG and ETV1 belong to the same class of ETS factors as FLI1, we tested the ability of YK4279 to inhibit biological functions of ERG and ETV1 proteins in prostate cancer. YK 4279 is also offered as part of the Tocriscreen Max Find out more about compound libraries available from Tocris.
The sensitive and acquired YK4279–resistant Ewing sarcoma cell lines were seeded at 5,000 cells per well in triplicates with 10% FBS RPMI complete medium The adherently growing Ewing sarcoma cells were cultivated for 24 hours before adding YK4279 in serial diluted concentrations (004–10 μmol/L) for up to 72 hours. (YK4279) that was previously created to target one specific type of protein has much broader use against a family of proteins that act to promote melanoma. YK4279 is a small molecule inhibitor of ETV1 that plays an important role in the progression of prostate cancer The aim of this study was to evaluate the hypothesis that the combination of docetaxel and YK4279 will have a synergistic effect on inhibiting growth and accelerating apoptosis in human prostate cancer cells.
A new study from Boston University School of Medicine (BUSM) has discovered that a drug (YK4279) that was previously created to target one specific type of protein has much broader use against a. A new study from Boston University School of Medicine (BUSM) has discovered that a drug (YK4279) that was previously created to target one specific type of protein has much broader use against a family of proteins that act to promote melanoma. Los investigadores han descubierto que un fármaco (YK4279) que se creó anteriormente para atacar un tipo específico de proteína tiene un uso mucho más amplio contra una familia de proteínas que.
A new study from Boston University School of Medicine (BUSM) has discovered that a drug (YK4279) that was previously created to target one specific type of protein has much broader use against a family of proteins that act to promote melanoma. YK4279 is a chiral molecule and the enantiomers were separated to purity (A) The racemate was analyzed using a Chiralpak AD column with 60% 2propanol in heptane with 01% TFA as a mobile phase. Biological Activity YK4279 is a potent inhibitor of ETV1 and inhibits both the primary tumor growth and metastasis of fusion positive prostate cancer xenografts YK4279 inhibits Ewing's sarcoma family tumor (ESFT) cell growth YK4279 induces apoptosis.
I risultati di uno studio della Boston University aprono la strada all'utilizzo del farmaco YK4279 come opzione terapeutica contro il melanoma, singolarmente o in combinazione con altre terapie. Dabrafenib, vemurafenib, and YK4279 were purchased from Selleck Chemicals (Houston, TX, USA) Cells were seeded in 100 μl of the respective growth medium in triplicates of 96well plates at cell densities ranging from 2 × 10 3 4 × 10 3 /well cells depending on the respective cell proliferation time. YK4279 (15 mg/dose ip) inhibited the growth of ESFT xenograft tumors In SCID/beige mice were subcutaneously injected with LNCaPlucM6 cells, YK4279 (75 mg/kg YK4279 three times a week and 150 mg/kg YK4279 five times a week) reduced tumor growth and inhibited lung metastasis.
YK4279 is an inhibitor of proteinprotein interactions between ESFLI1 and RHA At 10 μM, YK4279 blocks RHA binding to ESFLI1 and induces apoptosis of a panel of Ewing’s sarcoma tumor cell lines with IC50 values ranging from 052 μM. YK4279 treatment resulted in decreased growth of the primary tumor only in LNCaPlucM6 cohort When primary tumors were grown to comparable sizes, YK4279 inhibited tumor metastasis to the lungs Expression of ETV1 target genes MMP7, FKBP10 and GLYATL2 were reduced in YK4279 treated animals. One of the antitumor effects of YK4279 in melanoma is achieved via interference of multiple ETS family members with PAX3 and the expression of the PAX3ETS downstream gene MET Expression of exogenous MET provided partial rescue of the effects of YK4279, further supporting that MET loss is a significant contributor to the antitumor effects of the drug.
Conclusion Our results demonstrate that YK4279 is a potent inhibitor of ETV1 and inhibits both the primary tumor growth and metastasis of fusion positive prostate cancer xenografts Therefore, YK4279 or similar compounds may be evaluated as a potential therapeutic tool for treatment of human prostate cancer at different stages. Los investigadores han descubierto que un fármaco (YK4279) que se creó anteriormente para atacar un tipo específico de proteína tiene un uso mucho más amplio contra una familia de proteínas que. Translocations occur when two normal genes break off from a chromosome and fuse together in a new location This fusion produces new genes that manufacture proteins, which then push cancer cells to become more aggressive and spread One of those proteins is EWSFLI1 YK4279 appears effective in controlling the cancer promoting functions of EWSFLI1.
YK4279 showed a significant differential cytotoxicity to cells that harbor EWSFLI1 compared to those cells that do not, confirming the specificity of this molecule 30, 31 YK4279 blocks specific protein interactions with EWSFLI1 including DDX5 and RHA leading to altered mRNA splicing as well as transcription 30, 31. Inhibitor YK4279, we analyzed a panel of dierent cancer cell lines (colon cancer, ES, melanoma) with known p53 wildtype (n = 5) or lossoffunction (n = 5) background Strikingly, in all tested cancer models, p53 loss of function was associated with hypersensitivity against YK4279 (Figure1A,B,. Invivo YK4279 treatment experiments were done in two different formats 1) Early treatment experiments, where YK4279 administration was started the day after xenograft implantation 2) Late treatment experiments, where YK4279 administration started only after the primary xenograft tumor reached to a palpable size (~0 mm 3 ).
YK4279 treatment resulted in decreased growth of the primary tumor only in LNCaPlucM6 cohort When primary tumors were grown to comparable sizes, YK4279 inhibited tumor metastasis to the lungs Expression of ETV1 target genes MMP7, FKBP10 and GLYATL2 were reduced in YK4279 treated animals. BackgroundThe immune checkpoint inhibitor ipilimumab is the standardofcare treatment for patients with advanced melanoma Pembrolizumab inhibits the programmed cell death 1 (PD1) immune checkpoi. Purpose Antiprogrammed cell death protein 1 (PD1)±anticytotoxic Tlymphocyte associated protein 4 (CTL) immune checkpoint inhibitors (ICIs) are standard therapeutic options for metastatic melanoma We assessed whether biologic subtype according to primary tumor type or genomic subtype can function as predictive biomarkers for antiPD1±antiCTL ICI in patients with advanced melanoma.
A twoweek course of treatment with YK4279 significantly reduced white blood cell count, nucleated erythroblasts in the peripheral blood, splenomegaly, and hepatomegaly of erythroleukemic mice. A new study from Boston University School of Medicine (BUSM) has discovered that a drug (YK4279) that was previously created to target one specific type of protein has much broader use against a family of proteins that act to promote melanoma. Según los investigadores, estos hallazgos crean la oportunidad para que YK4279 sea una opción para los tratamientos del melanoma, ya sea de forma individual o en combinación con otras.
We report a case of primary gastric malignant melanoma that was diagnosed after curative resection but initially misdiagnosed as adenocarcinoma A 68yearold woman was referred to our department for surgery for gastric adenocarcinoma presenting as a polypoid lesion with central ulceration located i. Expression of exogenous MET provided partial rescue of the effects of YK4279, further supporting that MET loss is a significant contributor to the antitumor effects of the drug This is the first study identifying multiple overlapping functions of the ETS family promoting melanoma. YK 4279 is a small molecule inhibitor of ETV1 that plays an important role in the progression of prostate cancer The aim of this study was to evaluate the hypothesis that the combination of docetaxel and YK 4279 will have a synergistic effect on inhibiting growth and accelerating apoptosis in human prostate cancer cells.
YK4279 eliminates cyclin D levels by blocking the interaction of EWSFLI1 with RHA in EWSFLI1containing TC32 cells YK4279 also specifically inhibits ESFT cell growth and induces apoptosis YK4279 also inhibits ERG and ETV1 biological activity in fusionpositive prostate cancer cells, and further decreases cell motility and invasion. A new study from BUSM has discovered that a drug (YK4279) that was previously created to target one specific type of protein has much broader use against a family of proteins that act to promote melanoma “We find that this drug inhibited melanoma from becoming more aggressive in human cells and in experimental models. Users have a nonexclusive, nontransferable right to use data files for internal proprietary research and educational purposes, including target, biomarker and drug discovery.
Role Of Immunotherapy In Ewing Sarcoma Journal For Immunotherapy Of Cancer
An Oral Formulation Of Yk 4 279 Preclinical Efficacy And Acquired Resistance Patterns In Ewing Sarcoma Molecular Cancer Therapeutics
Innovative Exploratory Clinical Approaches For Relapsed And Or Refractory Metastatic Ewing S Sarcoma
New Combination Promising For Ewing Sarcoma
An Oral Formulation Of Yk 4 279 Preclinical Efficacy And Acquired Resistance Patterns In Ewing Sarcoma Molecular Cancer Therapeutics
The Small Molecule Inhibitor Yk 4 279 Disrupts Mitotic Progression Of Neuroblastoma Cells Overcomes Drug Resistance And Synergizes With Inhibitors Of Mitosis Sciencedirect
Sample Report Filter Patents Patentinspiration
Frontiers Targeting Tumor Associated Macrophages In The Pediatric Sarcoma Tumor Microenvironment Oncology
Inhibition Of The Oncogenic Fusion Protein Ews Fli1 Causes G2 M Cell Cycle Arrest And Enhanced Vincristine Sensitivity In Ewing S Sarcoma Science Signaling
The Small Molecule Inhibitor Yk 4 279 Disrupts Mitotic Progression Of Neuroblastoma Cells Overcomes Drug Resistance And Synergizes With Inhibitors Of Mitosis Sciencedirect
Oncternal Therapeutics Inc 19 Annual Report 10 K
An Oral Formulation Of Yk 4 279 Preclinical Efficacy And Acquired Resistance Patterns In Ewing Sarcoma Molecular Cancer Therapeutics
Ewing Sarcoma Inhibition By Disruption Of Ewsr1 Fli1 Transcriptional Activity And Reactivation Of P53 Request Pdf
Nueva Terapia Evita Que El Melanoma Se Vuelva Mas Agresivo
The Small Molecule Inhibitor Yk 4 279 Disrupts Mitotic Progression Of Neuroblastoma Cells Overcomes Drug Resistance And Synergizes With Inhibitors Of Mitosis Sciencedirect
Bap1 Tumor Predisposition Syndrome Disease Malacards Research Articles Drugs Genes Clinical Trials
Yk 4 279 Effectively Antagonizes Ews Fli1 Induced Leukemia In A Transgenic Mouse Model Abstract Europe Pmc
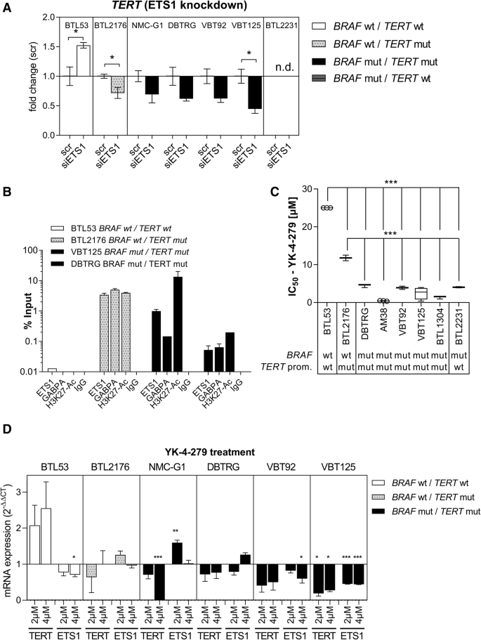
Tert Expression Is Susceptible To Braf And Ets Factor Inhibition In Braf V600e Tert Promoter Double Mutated Glioma Acta Neuropathologica Communications Full Text
Pdf Yk 4 279 Effectively Antagonizes Ews Fli1 Induced Leukemia In A Transgenic Mouse Model
Ets Transcription Factors Induce A Unique Uv Damage Signature That Drives Recurrent Mutagenesis In Melanoma Nature Communications
Yk 4 279 Effectively Antagonizes Ews Fli1 Induced Leukemia In A Transgenic Mouse Model Abstract Europe Pmc
An Oral Formulation Of Yk 4 279 Preclinical Efficacy And Acquired Resistance Patterns In Ewing Sarcoma Molecular Cancer Therapeutics
Aim At Melanoma Publications Facebook
Transcriptome Analysis Of Dog Oral Melanoma And Its Oncogenic Analogy With Human Melanoma
Protective Molecular Mechanisms Of Resveratrol In Uvr Induced Skin Carcinogenesis Aziz 18 Photodermatology Photoimmunology Amp Photomedicine Wiley Online Library
Pdf Single Enantiomer Of Yk 4 279 Demonstrates Specificity In Targeting The Oncogene Ews Fli1
2
Cancers Free Full Text P53 Loss Mediates Hypersensitivity To Ets Transcription Factor Inhibition Based On Parylation Mediated Cell Death Induction Html
The Small Molecule Inhibitor Yk 4 279 Disrupts Mitotic Progression Of Neuroblastoma Cells Overcomes Drug Resistance And Synergizes With Inhibitors Of Mitosis Sciencedirect
Drug Inhibits Melanoma Progression In Mice
The Small Molecule Inhibitor Yk 4 279 Disrupts Mitotic Progression Of Neuroblastoma Cells Overcomes Drug Resistance And Synergizes With Inhibitors Of Mitosis Sciencedirect
Frontiers Melanoma In The Eyes Of Mechanobiology Cell And Developmental Biology
Single Enantiomer Of Yk 4 279 Demonstrates Specificity In Targeting The Oncogene Ews Fli1 Abstract Europe Pmc
Inhibition Of The Oncogenic Fusion Protein Ews Fli1 Causes G2 M Cell Cycle Arrest And Enhanced Vincristine Sensitivity In Ewing S Sarcoma Science Signaling
Cancers Free Full Text P53 Loss Mediates Hypersensitivity To Ets Transcription Factor Inhibition Based On Parylation Mediated Cell Death Induction Html
A An Elisa Assay Measures Binding Between Ews Fli1 And Rha Small Download Scientific Diagram
The Small Molecule Inhibitor Yk 4 279 Disrupts Mitotic Progression Of Neuroblastoma Cells Overcomes Drug Resistance And Synergizes With Inhibitors Of Mitosis Sciencedirect
2
Frontiers Epigenetic Reprogramming And Re Differentiation Of A Ewing Sarcoma Cell Line Cell And Developmental Biology
Www Oncternal Com Documents Minas 15 oncotarget yk 4 279 inhibits aml model ews Fli1 transgenics Pdf
Christine Pirker S Research Works Medical University Of Vienna Vienna Meduni Vienna And Other Places
Yk 4 279 Dna Rna Synthesis Inhibitor Medchemexpress
Cancers Free Full Text P53 Loss Mediates Hypersensitivity To Ets Transcription Factor Inhibition Based On Parylation Mediated Cell Death Induction Html
Inhibition Of The Oncogenic Fusion Protein Ews Fli1 Causes G2 M Cell Cycle Arrest And Enhanced Vincristine Sensitivity In Ewing S Sarcoma Science Signaling
Cancers Free Full Text P53 Loss Mediates Hypersensitivity To Ets Transcription Factor Inhibition Based On Parylation Mediated Cell Death Induction Html
Aneuploidy Driven Gene Expression Deregulation Underlies Aggressiveness Download Scientific Diagram
Http Www Clinicsinoncology Com Pdfs Folder Cio V1 Id1079 Pdf
Inhibition Of The Oncogenic Fusion Protein Ews Fli1 Causes G2 M Cell Cycle Arrest And Enhanced Vincristine Sensitivity In Ewing S Sarcoma Science Signaling
Yk 4 279 Is A Chiral Molecule And The Enantiomers Were Separated To Download Scientific Diagram
Tert Promoter Mutations Are Associated With Poor Prognosis And Cell Immortalization In Meningioma Abstract Europe Pmc
Cancers Free Full Text P53 Loss Mediates Hypersensitivity To Ets Transcription Factor Inhibition Based On Parylation Mediated Cell Death Induction Html
Yk 4 279 99 Hplc Selleck Dna Rna Synthesis Inhibitor Qcfile
Yk 4 279 Effectively Antagonizes Ews Fli1 Induced Leukemia In A Transgenic Mouse Model Abstract Europe Pmc
Relationship Between Ets Transcription Factor Etv1 And Tgf B Regulated Smad Proteins In Prostate Cancer Scientific Reports
Medicalxpress Com Pdf Pdf
Drug Inhibits Melanoma Progression In Mice
An Oral Formulation Of Yk 4 279 Preclinical Efficacy And Acquired Resistance Patterns In Ewing Sarcoma Molecular Cancer Therapeutics
Innovative Exploratory Clinical Approaches For Relapsed And Or Refractory Metastatic Ewing S Sarcoma
Pharmaceutical Topical Delivery Of Poorly Soluble Polyphenols Potential Role In Prevention And Treatment Of Melanoma Springerlink
Yk 4 279 Supplier Cas 44 3 Yk4 279 Tocris Bioscience
Tk216 Is An Ets Transcription Factor Inhibitor For Treatment Of Ewing Sarcoma Network Of Cancer Research
The Small Molecule Inhibitor Yk 4 279 Disrupts Mitotic Progression Of Neuroblastoma Cells Overcomes Drug Resistance And Synergizes With Inhibitors Of Mitosis Sciencedirect
An Oral Formulation Of Yk 4 279 Preclinical Efficacy And Acquired Resistance Patterns In Ewing Sarcoma Molecular Cancer Therapeutics
Www Cancertreatmentreviews Com Article S0305 7372 15 5 Pdf
Frontiers Genetic Predisposition To Solid Pediatric Cancers Oncology
Yk 4 279 Is A Chiral Molecule And The Enantiomers Were Separated To Download Scientific Diagram
The Small Molecule Inhibitor Yk 4 279 Disrupts Mitotic Progression Of Neuroblastoma Cells Overcomes Drug Resistance And Synergizes With Inhibitors Of Mitosis Sciencedirect
Www Oncternal Com Documents Minas 15 oncotarget yk 4 279 inhibits aml model ews Fli1 transgenics Pdf
Yk 4 279 Effectively Antagonizes Ews Fli1 Induced Leukemia In A Transgenic Mouse Model Abstract Europe Pmc
Drug Inhibits Melanoma Progression In Mice
Cancers Free Full Text P53 Loss Mediates Hypersensitivity To Ets Transcription Factor Inhibition Based On Parylation Mediated Cell Death Induction Html
Frontiers Immune System Evasion As Hallmark Of Melanoma Progression The Role Of Dendritic Cells Oncology
Yk 4 279 99 Hplc Selleck Dna Rna Synthesis Inhibitor Qcfile
Yk 4 279 Effectively Antagonizes Ews Fli1 Induced Leukemia In A Transgenic Mouse Model Abstract Europe Pmc
Nanotechnology Approaches In The Current Therapy Of Skin Cancer Sciencedirect
Cancerres crjournals Org Highwire Filestream Field Highwire Adjunct Files 0 3 Supp Qn9fzm Pdf
Yk 4 279 Dna Rna Synthesis Inhibitor Medchemexpress
Yk 4 279 Effectively Antagonizes Ews Fli1 Induced Leukemia In A Transgenic Mouse Model Abstract Europe Pmc
2
Yk 4 279 Effectively Antagonizes Ews Fli1 Induced Leukemia In A Transgenic Mouse Model Abstract Europe Pmc
Dna Gains And Losses Analysed By Array Cgh In Melanoma Models And Download Scientific Diagram
Loss Of Shp 2 Activity In Cd4 T Cells Promotes Melanoma Progression And Metastasis Scientific Reports
The Small Molecule Inhibitor Yk 4 279 Disrupts Mitotic Progression Of Neuroblastoma Cells Overcomes Drug Resistance And Synergizes With Inhibitors Of Mitosis Sciencedirect
Www Oncternal Com Documents Minas 15 oncotarget yk 4 279 inhibits aml model ews Fli1 transgenics Pdf
Yk 4 279 Effectively Antagonizes Ews Fli1 Induced Leukemia In A Transgenic Mouse Model Abstract Europe Pmc
Development Of New Descriptor For Melanoma Detection On Dermoscopic Images Springerlink
Inhibition Of The Oncogenic Fusion Protein Ews Fli1 Causes G2 M Cell Cycle Arrest And Enhanced Vincristine Sensitivity In Ewing S Sarcoma Science Signaling
Yk 4 279 99 Hplc Selleck Dna Rna Synthesis Inhibitor Qcfile
Pharmaceutical Topical Delivery Of Poorly Soluble Polyphenols Potential Role In Prevention And Treatment Of Melanoma Springerlink
Cancers Free Full Text P53 Loss Mediates Hypersensitivity To Ets Transcription Factor Inhibition Based On Parylation Mediated Cell Death Induction Html
Bu Researchers Identify Promising Therapeutic Agent Against Melanoma Opera News
2
Cancerres crjournals Org Highwire Filestream Field Highwire Adjunct Files 0 3 Supp Qn9fzm Pdf
Inhibition Of The Oncogenic Fusion Protein Ews Fli1 Causes G2 M Cell Cycle Arrest And Enhanced Vincristine Sensitivity In Ewing S Sarcoma Science Signaling


