19 1419 Tpg
Www Planetecouleur Com Daily Www Planetecouleur Com Products Nuancier Ral K7 21 02 17t14 55 13 01 00 Daily Cdn Shopify Com S Files 1 0032 8761 3475 Products Nuancier Ral K7 Jpg V Nuancier Ral K7 Nuancier
Chicory Coffee And Black Reversible Quilted Coating Quilted Other Fabrics Fashion Fabrics
Www Planetecouleur Com Daily Www Planetecouleur Com Products Nuancier Ral K7 21 02 17t14 55 13 01 00 Daily Cdn Shopify Com S Files 1 0032 8761 3475 Products Nuancier Ral K7 Jpg V Nuancier Ral K7 Nuancier
パーソナルカラーsummerさんに似合うパレット作ったよ オシャレ嫌いのカラリストによる パーソナルカラーの異色な話
Rolf Benz Leather Ottoman Red For Sale At 1stdibs
Poslovicy I Pogovorki Severnoj Indii Orientalia 1998
TPG Color Brown Pattern Abstract Shipping Info View Here View More Less Info , Dark Brown Flat Horn 4Hole Button 30L/19mm is available to buy in increments of 1 Spend $500 to collect 500 moodpoints = $25 Spend $1000 to collect 1000 moodpoints = $50 Review Related Products Brown Horn Button 30L/19mm.
19 1419 tpg. Model Master 05 #573f3c ΔE = 24 / LRV ≈ 59%;. Some international numbers (eg tollfree and premium numbers) may not be accessible from TPG Home Phone * 100 minutes of international calls per month included in the Big Talk Addon can be used to call international fixed line and mobile destinations Calls to satellite phones are excluded. Description and conversion results of color Pantone 1414 TPG, Apricot Blush It is a bright neon red color having an approximate luminance of 79%It has a hue value of 7° indicating that this is a warm color.
Model Master ★ Model Master 07 #5b4440 ΔE = 14 / LRV ≈ 67%;. ★ TPG / Chicory Coffee # ΔE = 1267 / LRV ≈ 67%;. GG710 #5f433a ΔE = 3553 / LRV ≈ 68%;.
8425 C #5d4c46 ΔE = 2846 / LRV ≈ 79%;. ★ TPG / Chicory Coffee # ΔE = 1233 / LRV ≈ 67%;. ★ TPG / Chicory Coffee # ΔE = 1677 / LRV ≈ 67%;.
Porter Paints ★ Black Walnut / 5327 # ΔE = 1265 / LRV ≈ 69%;. Space Shuttle BR #4b433b ΔE. Jotun ★ 2149 / Coffee # ΔE = 1299 / LRV ≈ 60%;.
Codice PANTONE® Codice RGB Html Hex Nome colore Categoria;. Description and conversion results of color Pantone TPG, Peach Pearl It is a bright neon red color having an approximate luminance of 80%It has a hue value of 10° indicating that this is a warm color. Hyatt's has the world's largest inventory of Pantone Fashion and Home Textile Color Swatch Cards, all ready for same business day shipping These new 4" x 8" cotton swatches are doubled over and individually stored in a hermetically sealed UV protective clear envelope, available in 2100 colors, and provide the most accurate and convenient way for designers to specify their color choices.
An ultra soft leather is cut into a fringe with a wide base at the top To create a tassel, simple apply glue to the base and roll Add your new accessory to handbags, wallets, jackets, coats and more!. TPG Chicory coffee Natural Materials Straw Banana Paper Parchment Yellow Parchment PANTONE TPG Reed Yellow Light Yellow Parchment PANTONE 1717 TPG Anise Flower White Parchment PANTONE TPG Sugar Swizzle Acrylic fabric Petrol Blue Cinette PANTONE 1942 TPG dark slate Blue Cinette PANTONE TPG. ★ TPG / Chicory Coffee # ΔE = 1677 / LRV ≈ 67%;.
Buy in India Pantone TCX Swatch Card Tofu All Sizes available TCX Swatch cards Buy Pantone in India Swatches and Chips at best price. 8425 C #5d4c46 ΔE = 3299 / LRV ≈ 79%;. Teknos ★ GG740 # ΔE = 17 / LRV ≈ 59%;.
컬러번호 뒤에 tpg로 표시되어 있어 tpg가이드라고 합니다 코드번호는 fhip110 이구요, 210가지 신규컬러까지 포함되어 있습니다 그래서 총3권 구성된 제품이구요 1924. 21 / Nøtt # ΔE = 2978 / LRV ≈ 71%;. T #534d4f ΔE = 4695 / LRV ≈ 77%;.
TPG Color Brown Pattern Abstract Shipping Info View Here View More Less Info , Dark Brown Flat Horn 4Hole Button 30L/19mm is available to buy in increments of 1 Spend $500 to collect 500 moodpoints = $25 Spend $1000 to collect 1000 moodpoints = $50 Review Related Products Brown Horn Button 30L/19mm. Espresso Beans PPU501 #4c443e ΔE = 4147 / LRV ≈ 60%;. 컬러번호 뒤에 tpg 또는 tcx가 적혀있습니다(tpg페이퍼, tcx코튼) ♥15년 8월 tcx 제품에 추가된 신규 210컬러 1903 19.
TCX rgb(42,75,124) #2C Galaxy Blue Fashion and Interior Designers TPG rgb(46,93,159). #17 Pantone Chicory Coffee Chicory Coffee is the richest and deepest shade of the fall/ winter 19 color palette You can wrap yourself up in the depths of elemental brown and feel yourself warming up as though you had a warm cup of coffee #18 Pantone Antique Moss. Actual 4x8 inch cotton fabric swatches of individual Pantone Fashion and Home colors Each dyed cloth piece is folded back on itself to make a 4x4 inch twoply presentation in a hermetically sealed UV protective envelope.
Hi, I'm looking for help with a kernel panic I'm receiving while booting my design with a Framebuffer write and TPG using Vivado/Petalinux 192 It seems to me like during the probe of the xilinxvideo driver it tries to access the framebuffer wr dma, even though the probe of the frambuffer wr was. Buy in India Pantone TCX Swatch Card Tofu All Sizes available TCX Swatch cards Buy Pantone in India Swatches and Chips at best price. Espresso Beans PPU501 #4c443e ΔE = 4147 / LRV ≈ 60%;.
Model Master 05 #573f3c ΔE = 24 / LRV ≈ 59%;. ★ TPG / Chicory Coffee # ΔE = 0862 / LRV ≈ 67%;. PANTONE TPG Chicory Coffee is now available in stock in India and ready to be delivered to you Authorised Pantone Distributors & Confirmed delivery in 1 to 2 days This Pantone Page is a part of the Original Specifier and can be replaced in the Pantone TPG Specifier book EAN.
TPG PMS 4645C TPG PMS 116C TPG PMS 371C TPG PMS 5743C TPG PMS Warm Gray 3C TPG PMS 564C TPG PMS 5743C TPG PMS 505C TPG Metallic Bronze Metallic Bronze Origins Dynasty Earth Elements Flora Vital color combinations fall/winter 18/19. PANTONE TPG Paprika replacement colour for the Pantone Fashion, Home & Interiors TPG Specifier Book Complete Pantone TPG Page will be provided The complete page will contain a total of 7 Pantone TPG colours and each Pantone TPG colours will have 6 removable chips PANTONE TPG Paprika is now available in stock in India and ready to be delivered to you. Mustang / 5297 #5f4a47 ΔE = 3198 / LRV ≈ 78%;.
8425 C #5d4c46 ΔE = 4014 / LRV ≈ 79%;. Behr ★ Double Espresso BNC21 #f ΔE = 0931 / LRV ≈ 62%;. PANTONE SMART X Color Swatch Card, Peach Pearl 4X4 Swatches, 4X8 unfolded The More You Buy The More You Save Prices As Low As 950 each.
The RGB values for Pantone TPG Peach Pearl are 247, 180, 167 and the HEX code is F7B4 The LRV for Pantone TPG Peach Pearl is 5515 The LRV stands for Light Reflectance Value and measures the percentage of light that a color reflects Learn more about using RGB and Hex codes for matching colors. Tollens ★ T # ΔE = 1307 / LRV ≈ 66%;. Buy in India Pantone TCX Swatch Card Chocolate All Sizes available TCX Swatch cards Buy Pantone in India Swatches and Chips at best price.
Pantone TPG Chicory Coffee Pantone 1914 TPG Deep Mahogany Pantone TPG Smoked Paprika Pantone TPG Mink Pantone TPG Fudgesickle Pantone TPG Chocolate Fondant Pantone TPG Cherry Mahogany Pantone TPG Cinnamon Pantone TPG Puce. Orchid Smoke PANTONE TPG Peach Pearl PANTONE TPG DESIGN COLLECTION 46 Photo credits Weslej Tingey, DESIGN COLLECTION 47 1 DESIGN COLLECTION DESIGN COLLECTION. Teknos ★ GG740 # ΔE = 17 / LRV ≈ 59%;.
6040 Ankara Black #503d3a ΔE = 3504 / LRV ≈ 53%;. Sico ★ 6180 Black Rice # ΔE = 1377 / LRV ≈ 64%;. Uber Technologies, Inc operates as a technology platform for people and things mobility The firm offers multimodal people transportation, restaurant food delivery, and connecting freight.
Shop for Pantone® TCX Chicory Coffee samples and products on Pantone Convert Pantone® TCX Chicory Coffee color into RGB, Hex, and CMYK values. TPG PMS 4645C TPG PMS 116C TPG PMS 371C TPG PMS 5743C TPG PMS Warm Gray 3C TPG PMS 564C TPG PMS 5743C TPG PMS 505C TPG Metallic Bronze Metallic Bronze Origins Dynasty Earth Elements Flora Vital color combinations fall/winter 18/19. 8425 C #5d4c46 ΔE = 3494 / LRV ≈ 79%;.
Shop for Pantone® TCX Forest Biome samples and products on Pantone Convert Pantone® TCX Forest Biome color into RGB, Hex, and CMYK values. Pantone TPG 85X11 Sheet Chicory Coffee Visit the Pantone Store Price $2103 This fits your Make sure this fits by entering your model number 85 x 11 Inch Sheet of One TPG Color Full color on one side, printed 1"x1" grid with color/number on back. Hyatt's has the world's largest inventory of Pantone Fashion and Home Textile Color Swatch Cards, all ready for same business day shipping These new 4" x 8" cotton swatches are doubled over and individually stored in a hermetically sealed UV protective clear envelope, available in 2100 colors, and provide the most accurate and convenient way for designers to specify their color choices.
Codice PANTONE® Codice RGB Html Hex Nome colore Categoria;. Shop for Pantone® TCX Blueberry samples and products on Pantone Convert Pantone® TCX Blueberry color into RGB, Hex, and CMYK values. TPG PMS 7511C TPG PMS 7502C TPG PMS 533C TPG PMS 1665C TPG PMS 157C TPG PMS 7732C TPG PMS 485C TPG PMS 2995C TPG PMS 116C TPG PMS Cool Gray 11C TPG Iridescent Rainbow 颜色组合 18/19.
PANTONE TPG Paprika replacement colour for the Pantone Fashion, Home & Interiors TPG Specifier Book Complete Pantone TPG Page will be provided The complete page will contain a total of 7 Pantone TPG colours and each Pantone TPG colours will have 6 removable chips PANTONE TPG Paprika is now available in stock in India and ready to be delivered to you. ★ TPG / Chicory Coffee # ΔE = 1251 / LRV ≈ 67%;. 8425 C #5d4c46 ΔE = 4014 / LRV ≈ 79%;.
GG710 #5f433a ΔE = 3553 / LRV ≈ 68%;. Shop for Pantone® TCX Bluestone samples and products on Pantone Convert Pantone® TCX Bluestone color into RGB, Hex, and CMYK values. TPX rgb(,66,57) # Potting Soil Fashion and Interior Designers TPX rgb(,62,62).
Pantone TCX Swatch Card Chicory Coffee Eliminate guesswork Consistent, reproducible color Use SMART Color Swatches to specify PANTONE Colors for apparel and textile dyeing All 2,310 colors available as cotton fabric swatches with a TCX number suffix. Shop for Pantone® TPX Peach Pearl samples and products on Pantone Convert Pantone® TPX Peach Pearl color into RGB, Hex, and CMYK values. DunnEdwards ★ Molasses / 232 #574a47 ΔE = 1310 / LRV ≈ 74.
컬러번호 뒤에 tpg 또는 tcx가 적혀있습니다(tpg페이퍼, tcx코튼) ♥15년 8월 tcx 제품에 추가된 신규 210컬러 1903 19. Actual 4x8 inch cotton fabric swatches of individual Pantone Fashion and Home colors Each dyed cloth piece is folded back on itself to make a 4x4 inch twoply presentation in a hermetically sealed UV protective envelope. Model Master ★ Model Master 07 #5b4440 ΔE = 14 / LRV ≈ 67%;.
Resene ★ Tomahawk BR # ΔE = 1095 / LRV ≈ 62%;. Resene ★ Tomahawk BR # ΔE = 1095 / LRV ≈ 62%;. Nuveen Nasdaq 100 Dynamic Overwrite Fund (the Fund) is a nondiversified, closedend management investment company The Fund’s investment objective is to seek total return with less volatility than the Nasdaq 100 Index.
Ashes to ashes tpg wicked tcx colombian coffee tcx dunes tcx sandstorm tcx terra tcx sand violet tpx rust cream tpx. Behr ★ Double Espresso BNC21 #f ΔE = 0931 / LRV ≈ 62%;. 8425 C #5d4c46 ΔE = 3299 / LRV ≈ 79%;.
TPG Chicory coffee Natural Materials Straw Banana Paper Parchment Yellow Parchment PANTONE TPG Reed Yellow Light Yellow Parchment PANTONE 1717 TPG Anise Flower White Parchment PANTONE TPG Sugar Swizzle Acrylic fabric Petrol Blue Cinette PANTONE 1942 TPG dark slate Blue Cinette PANTONE TPG. 8425 C #5d4c46 ΔE = 39 / LRV ≈ 79%;. An easy DIY with a whole lot of style, check out this Realeather Chocolate Deerskin Fringe Trim!.
★ TPG / Chicory Coffee # ΔE = 0862 / LRV ≈ 67%;. Tollens ★ T # ΔE = 1276 / LRV ≈ 66%;. T #534d4f ΔE = 45 / LRV ≈ 77%;.
Marston & Langinger ★ Dark Bay # ΔE = 12 / LRV ≈ 64%;. Pair it with our Realeather Tassel Topper Key Chains for a completed look.
Www Planetecouleur Com Daily Www Planetecouleur Com Products Nuancier Ral K7 21 02 17t14 55 13 01 00 Daily Cdn Shopify Com S Files 1 0032 8761 3475 Products Nuancier Ral K7 Jpg V Nuancier Ral K7 Nuancier
Appletizer Scout Life Ebook Lifestyle Color Trend S S 21 Home Interior Hard Goods Material Colours
羽绒设计 21 22秋冬羽绒趋势 时尚look 3号面料馆
Pantone Pms 19 1419 Tpg Chicory Coffee Hex Color Code Rgb And Paints
Cdn S3 Sappi Com S3fs Public Slices Downloads Fw1819 trendbooklet Web En Pdf
Pantone 패션 홈 인테리어 컬러칩인 Tpg 팬톤칩 210가지 신규컬러 출시 네이버 블로그
Www Planetecouleur Com Daily Www Planetecouleur Com Products Nuancier Ral K7 21 02 17t14 55 13 01 00 Daily Cdn Shopify Com S Files 1 0032 8761 3475 Products Nuancier Ral K7 Jpg V Nuancier Ral K7 Nuancier
Pantone色卡潘通色卡tpg色卡210种补充色 可补充原tpx色卡 Fhip1 千通彩色彩管理官网
Tpgシート Tpg Sheets
Half Cylinder Wall Lampshade Brown Jute With Box
Cdn S3 Sappi Com S3fs Public Slices Downloads Fw1819 trendbooklet Web En Pdf
Make Up Colori Di Tendenza Autunno Inverno 19 Dmbeauty
Www Planetecouleur Com Daily Www Planetecouleur Com Products Nuancier Ral K7 21 02 17t14 55 13 01 00 Daily Cdn Shopify Com S Files 1 0032 8761 3475 Products Nuancier Ral K7 Jpg V Nuancier Ral K7 Nuancier
Pantone 패션 홈 인테리어 컬러칩인 Tpg 팬톤칩 210가지 신규컬러 출시 네이버 블로그
划重点 21秋冬色彩趋势 巴黎圣母院
Non Exhaustive Dna Methylation Mediated Transposon Silencing In The Black Truffle Genome A Complex Fungal Genome With Massive Repeat Element Content Topic Of Research Paper In Biological Sciences Download Scholarly Article Pdf And
Pantone Pms 19 1419 Tpg Chicory Coffee Hex Kode Warna Skema Dan Cat
Chicory Coffee And Black Reversible Quilted Coating Quilted Other Fabrics Fashion Fabrics
Pantone Pms 19 1419 Tpg Chicory Coffee Shemy Shestnadcaterichnyh Kodov Cvetov Grafiki Palitry I Kraski
Www Pj Color Com Download Fhi Color Name Pdf
Brown And Black Reversible Quilted Coating Reversible Other Fabrics Fashion Fabrics
New The 10 Best Home Decor With Pictures Naturale Robusto Durevole Elegante E Accogliente Un Country Decor Rustic Homemade Home Decor Home Decor Colors
Pantone Tcx Fashion Home Cotton Planner Fhic300 Garment Textile Color Card Card Card Cardcards Planner Aliexpress
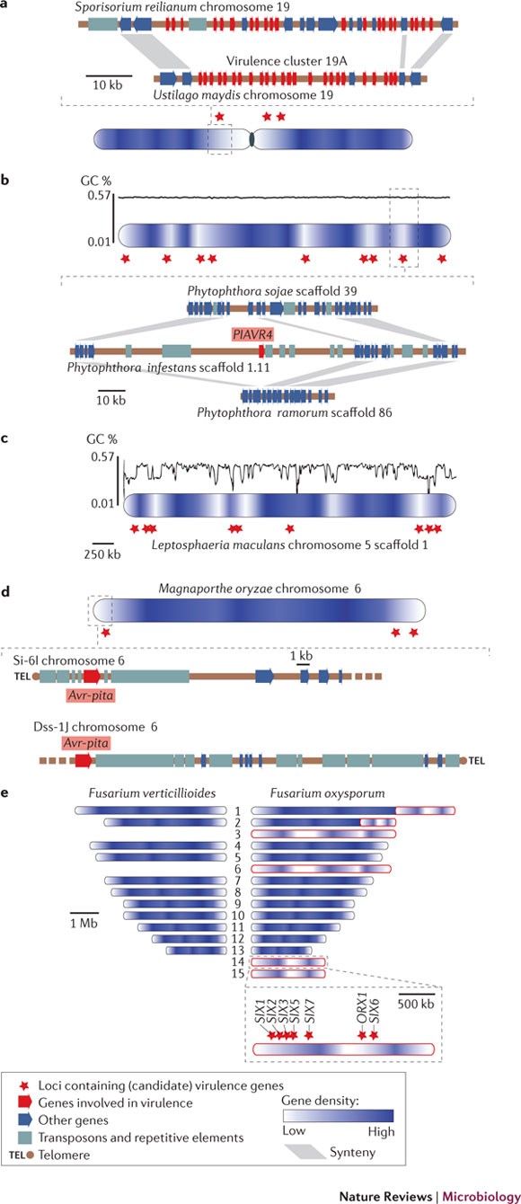
Genome Evolution In Filamentous Plant Pathogens Why Bigger Can Be Better Nature Reviews Microbiology
Www Planetecouleur Com Daily Www Planetecouleur Com Products Nuancier Ral K7 21 02 17t14 55 13 01 00 Daily Cdn Shopify Com S Files 1 0032 8761 3475 Products Nuancier Ral K7 Jpg V Nuancier Ral K7 Nuancier
Http Genome Cshlp Org Content Early 14 02 02 Gr 113 Full Pdf
Pantone Pms 19 1419 Tpg Chicory Coffee Hex Color Code Rgb And Paints
Www Planetecouleur Com Daily Www Planetecouleur Com Products Nuancier Ral K7 21 02 17t14 55 13 01 00 Daily Cdn Shopify Com S Files 1 0032 8761 3475 Products Nuancier Ral K7 Jpg V Nuancier Ral K7 Nuancier
Pantone 19 1419 Tpg Chicory Coffee Replacement Page Fashion Home Interiors
Pantone色卡潘通色卡tpg色卡210种补充色 可补充原tpx色卡 Fhip1 国际色卡全国连锁千通彩色卡公司
Pantone Pms 19 1419 Tpg Chicory Coffee Hex Color Code Rgb And Paints
Www Planetecouleur Com Daily Www Planetecouleur Com Products Nuancier Ral K7 21 02 17t14 55 13 01 00 Daily Cdn Shopify Com S Files 1 0032 8761 3475 Products Nuancier Ral K7 Jpg V Nuancier Ral K7 Nuancier
Www Planetecouleur Com Daily Www Planetecouleur Com Products Nuancier Ral K7 21 02 17t14 55 13 01 00 Daily Cdn Shopify Com S Files 1 0032 8761 3475 Products Nuancier Ral K7 Jpg V Nuancier Ral K7 Nuancier
470 Color Theory Ideas Color Theory Color Color Inspiration
通販 オンラインショップ Pantone パントン パントーン 色見本帳 ファッション インテリア系 テキスタイルカラー
Pantone 12 5303 Tpg Sprout Green Replacement Page Fashion Home Interiors
Analysis Of Tc1 Mariner Elements In Sclerotinia Sclerotiorum Suggests Recent Activity And Flexible Transposases Springerlink
Pantone Pms 19 1419 Tpg Chicory Coffee Schema Codici Per Colori Hex Grafici Tavolozze Verniciare
팬톤 컬러앤 컬러앤자료실
Pantone Carved Swatch Card 16 Pcs An Absolut Must Have
Brown Jute Cylinder Lamp Shade
Pantone Pms 19 1419 Tpg Chicory Coffee Hex Color Code Rgb And Paints
Cdn S3 Sappi Com S3fs Public Slices Downloads Fw1819 trendbooklet Web En Pdf
Transposable Elements Contribute To Genome Dynamics And Gene Expression Variation In The Fungal Plant Pathogen Verticillium Dahliae Biorxiv
Parallelepiped Lampshade With Brown Jute Covering
Buy Pantone Tpg Sheet 19 1419 Chicory Coffee
Parallelepiped Lampshade With Brown Jute Covering
New The 10 Best Home Decor With Pictures Naturale Robusto Durevole Elegante E Accogliente Un Country Decor Rustic Homemade Home Decor Home Decor Colors
Pantone色卡潘通色卡tpg色卡210种补充色 可补充原tpx色卡 Fhip1 国际色卡全国连锁千通彩色卡公司
Colore Pantone 19 1419 Tpg Chicory Coffee Numerosamente It
Cdn S3 Sappi Com S3fs Public Slices Downloads Fw1819 trendbooklet Web En Pdf
Pantone Pms 19 1419 Tpg Chicory Coffee Shemy Shestnadcaterichnyh Kodov Cvetov Grafiki Palitry I Kraski
通販 オンラインショップ Pantone パントン パントーン 色見本帳 ファッション インテリア系 テキスタイルカラー
秋冬 色彩趋势 文化消失 潮牌网
Chicory Coffee And Black Reversible Quilted Coating Quilted Other Fabrics Fashion Fabrics
Best Top Pantone Fashion Ideas And Get Free Shipping 73
Transposable Elements Contribute To Genome Dynamics And Gene Expression Variation In The Fungal Plant Pathogen Verticillium Dahliae Biorxiv
Dag Til Dag Levering Pantone Swatch Cards 10 X
Cdn S3 Sappi Com S3fs Public Slices Downloads Fw1819 trendbooklet Web En Pdf
Cdn S3 Sappi Com S3fs Public Slices Downloads Fw1819 trendbooklet Web En Pdf
Tpgシート Tpg Sheets
Pantone色卡潘通色卡tpg色卡210种补充色 可补充原tpx色卡 Fhip1 国际色卡全国连锁千通彩色卡公司
Link Springer Com Content Pdf 10 1007 2f978 90 481 2675 0 Pdf
Pantone 패션 홈 인테리어 컬러칩인 Tpg 팬톤칩 210가지 신규컬러 출시 네이버 블로그
팬톤 컬러앤 컬러번호확인하기 팬톤 패션 홈 인테리어 컬러번호 뒤에 Tpx 또는 Tcx 단종
Pantone 19 1419 Tcx Chicory Coffee 色号查询 彩虹国际色卡专卖店 您色彩选择的好帮手 Pantone 中国代理商 欢迎您的光临 潘通色卡国际通用
Oval Lampshade With Brown Jute Covering
Tpg色卡新增色 210色
Www Planetecouleur Com Daily Www Planetecouleur Com Products Nuancier Ral K7 21 02 17t14 55 13 01 00 Daily Cdn Shopify Com S Files 1 0032 8761 3475 Products Nuancier Ral K7 Jpg V Nuancier Ral K7 Nuancier
Liste Des Couleurs Pantone Textiles Tpg Planetecouleur
Cdn S3 Sappi Com S3fs Public Slices Downloads Fw1819 trendbooklet Web En Pdf
Tpgシート Tpg Sheets
Pantone Tpg Sheet 14 1419 Peach Pearl Pantone Canada Polycolors
Pantone 秋 冬伦敦时装周时尚色彩趋势报告 千通彩色彩管理官网
Pantone 19 1110 Tcx Swatch Card Chocolate Plum Buy In India
Pantone 19 1419 Tpg Chicory Coffee Replacement Page Fashion Home Interiors
Pantone Tpg 8 5x11 Sheet 19 1419 Chicory Coffee Amazon Co Uk Diy Tools
Tpgシート Tpg Sheets
Www Planetecouleur Com Daily Www Planetecouleur Com Products Nuancier Ral K7 21 02 17t14 55 13 01 00 Daily Cdn Shopify Com S Files 1 0032 8761 3475 Products Nuancier Ral K7 Jpg V Nuancier Ral K7 Nuancier
Cdn S3 Sappi Com S3fs Public Slices Downloads Fw1819 trendbooklet Web En Pdf
Pantone Pms 19 1419 Tpg Chicory Coffee Codigo Hex De Combinaciones De Colores Paletas Y Pinturas
Tpgシート Tpg Sheets
Cdn S3 Sappi Com S3fs Public Slices Downloads Fw1819 trendbooklet Web En Pdf
팬톤 컬러번호 패션홈인테리어 Tpg Tcx 2310가지 컬러 네이버 블로그
21秋冬女裝服裝設計開發創新面料企劃流行趨勢圖片資訊素材
Cdn S3 Sappi Com S3fs Public Slices Downloads Fw1819 trendbooklet Web En Pdf
Genome Evolution In Filamentous Plant Pathogens Why Bigger Can Be Better Nature Reviews Microbiology
Pantone 패션 홈 인테리어 컬러칩인 Tpg 팬톤칩 210가지 신규컬러 출시 네이버 블로그
Www Planetecouleur Com Daily Www Planetecouleur Com Products Nuancier Ral K7 21 02 17t14 55 13 01 00 Daily Cdn Shopify Com S Files 1 0032 8761 3475 Products Nuancier Ral K7 Jpg V Nuancier Ral K7 Nuancier
16 Melhor Ideia De Paletas De Cores Daniele Lopes Tudo Sobre Croche Fio De Malha Croche
Fabrics Creative Lampshades New
Pantone Carved Swatch Card 16 Pcs An Absolut Must Have
Transposon And Genome Dynamics In The Fungal Genus Neurospora Insights From Nearly Gapless Genome Assemblies Biorxiv
Pantone 19 1419 Tpg Chicory Coffee Replacement Page Fashion Home Interiors


