60 Percent Of 30000
Moderna And Pfizer Begin Late Stage Coronavirus Vaccine Trials The New York Times
42 Scientifically Proven Ways To Improve Your Mood Titlemax
African American Gun Rights Group Sees Growing Interest Southwest Ledger
Example 1 Find Percent Using A Proportion What Is 60 Of 500 Ppt Download
To Find The Percent Of A Given Number Word Problem On Percentage
Covid Claimed Lives Of 30 000 Disabled People Last Year Six In 10 Of All England S Deaths Mirror Online
Always use this formula to find a percentage % / 100 = Part / Whole replace the given values 60 / 100 = Part / Cross multiply 60 x = 100 x Part, or = 100 x Part Now, divide by 100 and get the answer Part = / 100 =.
60 percent of 30000. Divide by to get the percentage % = (60 x 100) / = 02% A shorter way to calculate x out of y You can easily find 60 is out of , in one step, by simply dividing 60 by , then multiplying the result by 100. In this example, if you buy an item at € with 60% discount, you will pay = 100 euros 3) is what percent off euros?. The Australian Open will have crowds of up to 30,000 people each day for most of the tournament, or around 50 percent of its usual capacity The state government of Victoria has announced that the.
60% of = 60/100 x = X% of Y calculator, formula & step by step calculation to find what is 60 percent of & 60 percent of what number is. Solution for What is percent of 60 percent *60 = ()*60 = (*60)100 = = Now we have percent of 60 = Question What is percent of 60?. % / 100 = 1 / Cross multiply % x = 1 x 100 Divide by to get the percentage % = (1 x 100) / = % A shorter way to calculate x out of y You can easily find 1 is out of , in one step, by simply dividing 1 by , then multiplying the result by 100 So, 1 is out of = 1 / x 100 = 0.
The percentage increase calculator calculates the chosen percentage from the initial quantity and adds it to the initial quantity to calculate the quantity after the increase Similarly, the percentage decrease calculator subtracts the chosen percentage of the initial quantity from the initial quantity. Amount Saved = x 60 / 100 Amount Saved = / 100 Amount Saved = $ (answer) In other words, a 60% discount for a item with original price of $ is equal to $ (Amount Saved). Solution 60% off is equal to (60 x 60) / 100 = So if you buy an item at $ with 60% discounts, you will pay $100 and get cashback rewards Calculate 60 percent off dollars using this calculator.
The 11 study also found that 60 percent of bankruptcy filers have salaries of less than $30,000 This reflected a decrease from about 66 percent four years earlier Over the same period, an increasing percentage of filers reported making more than $60,000 annually This demographic grew from comprising 55 percent to 92 percent. Nationwide, there are about 30,000 licensing restrictions for those with criminal records;. Always use this formula to find a percentage % / 100 = Part / Whole replace the given values 60 / 100 = Part / Cross multiply 60 x = 100 x Part, or = 100 x Part Now, divide by 100 and get the answer Part = / 100 =.
APR Annual Percentage Rate, the annual cost of borrowing or lending money PMI Private Mortgage Insurance A downpayment less than % often requires that the borrower purchase PMI. Between 60 percent and 75 percent of exoffenders remain unemployed Given the uphill battle that. Visualizing America’s Middle Class Income Nearly Half of Workers Earn Less than $30,000 The US economy is booming Republicans think President Trump deserves much of the credit for cutting business and individual tax rates combined with a deregulation agenda.
Use this calculator to find percentages Just type in any box and the result will be calculated automatically Calculator 1 Calculate the percentage of a number For example 60% of 3,000 = 1,800 Calculator 2 Calculate a percentage based on 2 numbers For example 1,800/3,000 = 60%. Percentage solution with steps Step 1 Our output value is 60 Step 2 We represent the unknown value with {x} Step 3 From step 1 above. Note dollar to pound = pound How to calculate 60% off dollars or pounds In calculating 60% of a number, sales tax, credit cards cash back bonus, interest, discounts, interest per annum, dollars, pounds, coupons,60% off, 60% of price or something, we use the formula above to find the answer.
Fifty percent of firefighters are between 30 and 49 years old There were 29,705 fire departments in the United States in 18 Of these, 18% were all career or mostly career departments and protected 68% of the US population. This calculator, formula, step by step calculation and associated information to find 60% of & 60 percent of what number is may help students, teachers, parents or professionals to learn, teach, practice or verify such percentage (X% of Y) calculations efficiently. Nationwide, there are about 30,000 licensing restrictions for those with criminal records;.
Solution Using the formula (b) and replacing given values Amount Saved = Original Price x Discount in Percent /100 So, = x Discount in Percent / 100. This is the maximum percent of your salary matched by your employer, regardless of the amount you decide to contribute For example, let's assume your employer provides a 50% match on the first 6% of your annual salary that you contribute to your 401(k) If you have an annual salary of $100,000 and contribute 6%, your contribution will be. To show the Moderna vaccine is 60 percent effective, Fauci said, there would need to be about 150 infections among the 30,000 participants A trial for coronavirus vaccine researchers Making sure.
The percentage increase calculator calculates the chosen percentage from the initial quantity and adds it to the initial quantity to calculate the quantity after the increase Similarly, the percentage decrease calculator subtracts the chosen percentage of the initial quantity from the initial quantity. 1) What is 60% of ?. The percentage increase calculator calculates the chosen percentage from the initial quantity and adds it to the initial quantity to calculate the quantity after the increase Similarly, the percentage decrease calculator subtracts the chosen percentage of the initial quantity from the initial quantity.
Now we just have to solve the simple equation, and we will get the solution we are looking for 7 Solution for 60 is what percent of 3000 100%/x%=3000/60 (100/x)*x= (3000/60)*x we multiply both sides of the equation by x 100=50*x we divide both sides of the equation by (50) to get x 100/50=x 2=x x=2. Amount Saved = x 60 / 100 Amount Saved = / 100 Amount Saved = $ (answer) In other words, a 60% discount for a item with original price of $ is equal to $ (Amount Saved) Note that to find the amount saved, just multiply it by the percentage and divide by 100. The number of retirees receiving $100,000 pension payouts increased by 60 percent in just the past two years – from 7,333 in 15 to 11,766 in 17 Here are more of our findings.
The symbol % means the percentage expressed in a fraction or multiple of one hundred Replacing these values in the formula, we get P = × 60 100 = × 06 = (answer) Therefore, the answer is is 60 percent of. 60 percent of is Referenced definitions A Percent Is a ratio whose second term Is 100 Percent means parts per hundred The word originates from the Latin phrase per centum, which means per hundred The symbol % Is used for percent. Find percentage Calculate the increase/decrease in percent Calculation of percentage is an interesting part in the world of mathematics and obvious in every math classes The percentage converter helps you with percent increase, decrease, differences, calculation and to figure out percentage.
Solution Using the formula (b) and replacing given values Amount Saved = Original Price x Discount in Percent /100. Percentage calculations Percentage of a value calculation What is % of $60?. Percentage calculations Percentage of a value calculation What is % of $60?.
Amount Saved = x 60 / 100 Amount Saved = / 100 Amount Saved = $ (answer) In other words, a 60% discount for a item with original price of $ is equal to $ (Amount Saved) Note that to find the amount saved, just multiply it by the percentage and divide by 100. What is 60 percent of 30,000?. "The tax law contains several exceptions to the 10 percent penalty, eliminating that expense when you withdraw early from you retirement account," said Slott, a CPA and president of Ed Slott and Co.
What is 60 percent of step by step solution Simple and best practice solution for 60% of Check how easy it is, and learn it for the future Our solution is simple, and easy to understand, so don`t hesitate to use it as a solution of your homework =x x= now we have 60% of = You can always share this. What is a 60 percent increase from 30,000?. Percentage of a number percent of Calculate a percentage divided by Use this calculator to find percentages Just type in any box and the result will be calculated automatically Calculator 1 Calculate the percentage of a number.
60 percent of is Referenced definitions A Percent Is a ratio whose second term Is 100 Percent means parts per hundred The word originates from the Latin phrase per centum, which means per hundred The symbol % Is used for percent. Loan Payment Calculator What would my loan payments be?. MANILA, Philippines — The country’s active Covid19 cases once again breached the 30,000mark, even as the Department of Health (DOH) said Thursday that 96 more patients died of the.
The loan amount, the interest rate, and the term of the loan can have a dramatic effect on the total amount you will eventually pay on a loan. Covid claimed lives of 30,000 disabled people last year six in 10 of all England's deaths New data from the Office for National Statistics shows 595 percent of Covid deaths in England up to. Smaller cities in the South and West tend to have the highest share, such as Las Cruces, New Mexico, and Jacksonville, North Carolina, where more than 60% of workers are lowwage.
Between 60 percent and 75 percent of exoffenders remain unemployed Given the uphill battle that. Living in same house 1 year ago, percent of persons age 1 year, 1519 768% 858% Language other than English spoken at home, percent of persons age 5 years, 1519 213% 216% Computer and Internet Use. % is mutiplied by $60 % × $60 = (/100) × $60 = 02 × $60 = $12.
33 percent of = 9900 35 percent of = 40 percent of = 100 45 percent of = 50 percent of = 50 percent of = 60 percent of = 65 percent of = 67 percent of = 100 70 percent of = 75 percent of = 80 percent of =. Year 1% 3% 5% 7% 9% 11% 13% 15% 0 30, 30, 30, 30, 30, 30, 30, 30, 1 30, 30, 31,. 1) What is 60% of ?.
$0 saved 39 percent Less than $1,000 saved 18 percent $1,000 to $4,999 saved 12 percent $5,000 to $9,999 saved 6 percent $10,000 or more saved 25 percent By age 60 Have seven times. Increase 30,000 by 60% Use this easy and mobilefriendly calculator to calculate a 60% increase from any 30,000 Just type into the box and your calculation will happen automatically. % is mutiplied by $60 % × $60 = (/100) × $60 = 02 × $60 = $12.
For instance, the fact that nearly 40 percent of Americans aren’t even making $30,000 but rather are earning closer to $,000 Or that 70 percent of workers made less than $50,000 in 14. Divide by to get the percentage % = (60 x 100) / = 02% A shorter way to calculate x out of y You can easily find 60 is out of , in one step, by simply dividing 60 by , then multiplying the result by 100. /x=100%/60% 6 Now we just have to solve the simple equation, and we will get the solution we are looking for 7 Solution for what is 60% of /x=100/60 (/x)*x=(100/60)*x we multiply both sides of the equation by x =*x we divide both sides of the equation by () to get x.
Jumbo Task Elephant Hoisted From Deep Well In India News Photos Gulf News
Interaction Kinetics With Transcriptomic And Secretory Responses Of Cd19 Car Natural Killer Cell Therapy In Cd Resistant Non Hodgkin Lymphoma Leukemia
S6t9rcxapea3ym
Behind Dow A Self Perpetuating Upward Spiral Wsj
Cargo Bike Boom In Europe Industry Survey Expects Over 50 Percent Market Growth In Cycling Industries Europe The Voice Of Cycling Businesses In Europe
Analyzing Activity In Inventory Accounts Selected Data Concerning Operations Of Course Hero
Chinese Internet Giant Tencent Suffers A Rare Profit Drop Techcrunch
Annual Household Income Of The Respondents Download Scientific Diagram
Should Travelers Use Biometric Data Security At The Border
Best Laptops Under Rs 30 000 In India You Can Buy Right Now 91mobiles Com
Demographics Of Qatar Wikipedia
Micro Influencers Are More Effective With Marketing Campaigns Than Highly Popular Accounts Brandknewmag Actionable Intelligence On Advertising Marketing Branding
Demographics Of Nicaragua Wikipedia
Chapter Questions Answers
Senior Idf Commander Says Hamas Has 30 000 Men 7 000 Rockets Dozens Of Drones The Times Of Israel
Pre Owned Luxury Car Market The Segment On Growth
Macy S One Day Sale Includes 40 To 60 Percent Off On Over 30 000 Items
Multibaggers Biggest Wealth Creators Of Stocks That Turned Rs 10 000 Into Rs 1 30 000 The Economic Times
Q Tbn And9gcswonyayrhdfk 5iw5hyfwqbsn8slhbyvu68khptob2ozy0o6ll Usqp Cau
Behind Dow A Self Perpetuating Upward Spiral Wsj
Page 3 Percentage Of G High Resolution Stock Photography And Images Alamy
How Student Debt Influences The Behaviour Of Graduates Usapp
3
Ipos Top 5 Issues Gained Over 50 On The Listing Day Itself
Excel Formula Calculate Loan Interest In Given Year Exceljet
Career Change Idaho Work
Ignition Time As A Function Of Percent 80 Nm A1 Content For 4 M A1 9 Download Scientific Diagram
Solved For The Current Period Matrix Started 30 000 Unit Chegg Com
Answered Percent Completed Tons Of Pulp Bartleby
Ex 3 2 19 A Trust Fund Has Rs 30 000 That Must Be Invested
Latest Germany Records Total Of Over 30 000 Covid 19 Deaths The Local
Q Tbn And9gcqlu5irp5en4cfpkxr0comthmhwhhnhvb0gwkmbm55 A Fgul Usqp Cau
Telangana Government Makes Amendments To The Lrs Rules Telangana Government News
Center For Social Science Research News World Refugee Day 19
Week 5 Homework Problems Af Docx Week 5 Homework Problems Chapter 5 4 Parkette Inc Acquired A 60 Percent Interest In Skybox Company Several Years Ago Course Hero
Solved 3 I Solve For T e 0 07 Ii Solve Fo Chegg Com
60 Percent Of How Much Is 60 Percent Of
50 X 100 Shares Transaction Costs 155 145 Interest 08 X 55 X 5600 Course Hero
Best Laptops Under Rs 30 000 In India You Can Buy Right Now 91mobiles Com
Note Feed Stage Is Not Optimum Rectification Of A Benzene Toluene Mixture A Course Hero
Review Aml Recurrence R3 조경민 Ppt Download
Ex 8 1 6 If 60 People In A City Like Cricket 30 Like Football
Solved Purchase Corporation Purchased 60 Percent Of Steal Chegg Com
Retailgenius Offers Upto 60 Percent Discount On 30 000 Book Titles Eprnews
Solved 8 The Following Information Is Available From The Chegg Com
Covid 19 Relief Programs Supported More Than 30 000 Small Businesses New Jersey Business Magazine
Mitch Prinstein The Average Psychologist Is A 50 Year Old Able Bodied White Woman Anyone Out There Who Does Not Fit This Description We Need You T Co K4yvwaoxfj
Bitcoin Btc Usd Cryptocurrency Price Unsustainable Unless Volatility Ebbs Jpm Bloomberg
Solved Purchase Corporation Purchased 60 Percent Of Steal Chegg Com
Tax Policy Options For A United Germany Tax Policy Options For A United Germany
Percentage Questions For Ssc Cgl Tier 2 Ssc Stenographer Ib Acio 17
Macy S One Day Sale Includes More Than 30 000 Items On Sale For 40 To 60 Percent Off
Realme X7 Pro Oneplus Nord To Vivo V Pro Best Phones Under Rs 30 000 Feb 21 Technology News Firstpost
Meat Off The Menu For Lebanese Troops As Austerity Bites Arab News Pk
Centre Extends Fare Bands For Domestic Flights Till Feb 24 The Dope
Internet
Please Answer In Format Provided Baxter Inc Owns 90 Percent Of Wisconsin Inc And Percent Homeworklib
Zoom Cybersense By 60 Percent Of Digital Businesses Will Suffer Major Service Interruptions
San Angelo Wind Rose West Texas Mesonet
Q Tbn And9gcqijosvjs X3b0gges Uh2g7tqf4q8ek Jt2uxlutl7txidqktm Usqp Cau
Modeling Macular Pigment Optical Density Effects On Photopic And Scotopic Vision In Degraded Visual Environments
Chapter Questions Answers
Decompression Related Disorders Springerlink
Opt Socio Economic Report June 09 Unsco Question Of Palestine
Solved Question 1 A Continuous Fractionating Column Is To Chegg Com
Saojiawltnflm
Mall Of America On Instagram Did You Know Moa Recycles More Than 60 Percent Of Its Waste And Has More Than 30 000 Live Mall Of America Live Tree Live Plants
Image From Page 75 Of Railway And Locomotive Engineering Flickr
Army Recruiters Troubled By Poor Quality Of Volunteers 60 To 65 Percent Rejected Fewer High School Graduates 16 Out Of 100 Points Senate Proposal Disdained Access To Schools Difficult The New York Times
Ex 3 2 19 A Trust Fund Has Rs 30 000 That Must Be Invested
Mg Hector Official 60 Percent Buyback Scheme How It Works
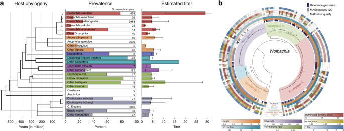
Large Scale Genome Reconstructions Illuminate Wolbachia Evolution Nature Communications
Car Loans Buying A Car This Festive Season Consider These Factors When Comparing Car Loans The Economic Times
Macy S One Day Sale Includes 40 To 60 Percent Off On Over 30 000 Items
Solved 2 Suppose Labor Earnings For African American And Chegg Com
Solved Per Percent Of Unit 110 000 110 60 Total Sales Chegg Com
4 Penston Company Owns 36 Percent 30 000 Shares Of Scranton Inc Which It Purchased Several Years Homeworklib
Ultimate Nutrition Iso Sensation 93 Whey Protein 5 Lbs Vanilla Robinson Online Shopping
Oneplus Nord To Realme X3 Superzoom Best Phones Under Rs 30 000 Sept Technology News Firstpost
How To Calculate Percentages In Excel With Formulas
Cumulative Distributions Of Frame Processing Latency For The 60 Fps Download Scientific Diagram
2
The Most Politically Engaged Black Voters Feel Ignored By Democrats Vox
Solved Question 3 45 Marks A Continuous Fractionating Co Chegg Com
Plos One A Flexible Workflow For Simulating Transcranial Electric Stimulation In Healthy And Lesioned Brains
Review Aml Recurrence R3 조경민 Ppt Download
Symmetry Free Full Text A Mathematical Model For The Covid 19 Outbreak And Its Applications Html
Solved Se6 The Projections Of Direct Materials Purchases Chegg Com
Halkbank Continues To Offer Consumer Loans With An Interest Rate Of 0 Tl 30 000 Conditions For Applying For A Loan
A 0 B 105 000 C 30 000 D 45 000 Required Information The Following Information Applies To The Homeworklib
Asus X507 Asus Light Laptops Hdd
Solved 100 000 90 000 80 000 Tensile Strength 70 000 Lis Chegg Com
Chapter Questions Answers
Seriously Here Is An Investment In Your Sales Team With 30 000 Percent Roi
Minds Inc Plantmanager Asphaltpro Magazine Minds Inc Plantmanager
Epson Ds Large Format Document Scanner Review Pcmag
Thai Flowers Meet Growing Demand In Cut Orchid Niche


